作品紹介
音声時計の製作(1)
ホームページに戻るトップページに戻る前ページに戻る次ページに進む最終ページに進む
こちらのページで紹介した「フルカラー・デジタル時計」を機能アップし、音声時計を製作しましたので紹介します。
音声機能の追加以外に、アラーム2や時計の遅れ/進み調整など、新たな機能もいくつか追加しています。
1.音声時計について

 ここで紹介する音声時計は、こちらで紹介した「フルカラー・デジタル時計」に、音声合成ICの使用による音声機能や、アラーム2、時計の遅れ/進み調整機能などの追加を行ったものです(Ver.3.5とします)。なお、ここで言う音声機能とは、時刻や日付を音声で知らせたり、設定した時刻に特定の言葉を発声したりすることを指します。
 音声合成ICは、デジタル時計の制御基板とは別の音声基板に載せて、ケース内の空きスペースに取り付けました。基板は、音声基板・制御基板ともに、新規にプリント基板を起こして作成しました。
 なお制御基板は、温度変化によって起きる時計の進み/遅れを調整するための温度センサー追加などがあり、元のフルカラー・デジタル時計に対して若干の回路変更があります。詳細は以降で説明します。
 次の写真は、完成した音声機能付きのフルカラー・デジタル時計です。当然ですが、外観はほとんど変わりません。ただ、アラーム2の追加に伴い、操作キーラベルとモード表示の文字を一部変更しています。
フルカラーデジタル時計の外観

2.音声合成IC

 音声合成ICは、秋月電子通商などで販売しているATP3011F4-PU(かわいい女性の音声)というものです(下記の写真)。このICは、Atmel社(現Microchip社)のATmega328というマイコンに、音声合成機能をプログラムとして書き込んだものということです。
 マイコンという感覚はなく、シリアルインタフェースを使って発声したいテキスト(語句や文を表す文字列)を送るだけで簡単に使用できます。ただし、テキストには2バイト文字、つまり漢字やカナなど全角文字は使えず、使えるのはASCIIコードによるローマ字のみです。アクセントやイントネーションも判断してくれません。
 アクセントの指定や数字の読み上げなどには、そのための記号やタグが用意されていて、テキスト中に記述することで制御ができます。ただ、それらをここですべて説明することはできないので、詳しく知りたい人はATP3011F4-PUのデータシートをご覧ください、秋月電子通商のホームページでダウンロードできます。
 なお音声合成ICは、声質の違うATP3011F1(ゆっくりな女性の音声)やATP3011M6(男性の音声)というのも売られているので(音声時計の製作時点)、好みによって選ぶことも可能です。似たものとして、ATP3012F6 (女性の音声明瞭版)やATP3012R5(小型ロボットの音声)などもありますが、これらは外部発振子が必要で一部のピン配置も異なっているので、差し替えて使うことはできません。
音声合成IC ATP3011F-PU

3.回路図

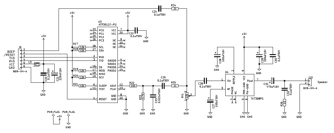
 音声基板は、音声合成IC ATP3011F4-PUとオーディオアンプTA7368PGを載せた小さな基板です。下記に音声基板の回路図を示します。

  ・音声合成基板の回路図(CircuitDiagram_SpeechPCB)

 ATP3011F4-PUには、シリアルインタフェースとしてI2C,SPI,UARTの3種類が用意されています。その中で、比較的使用法が簡単と思われたUARTを使って制御基板と接続しました。
 UART(Universal Asynchronous Receiver Transmitter)とは調歩同期式シリアル通信のことで、あまり通信速度は上げられませんがプログラムが簡単なため、かなり以前から一般に使われてきた通信方法です。
 TA7368PGは簡単なオーディオアンプで、8Ωのスピーカを駆動して音声を出力します。なお、現状のビープ音出力も音声と共にこのアンプに接続するので、これまで使用していた圧電スピーカは不要となります。

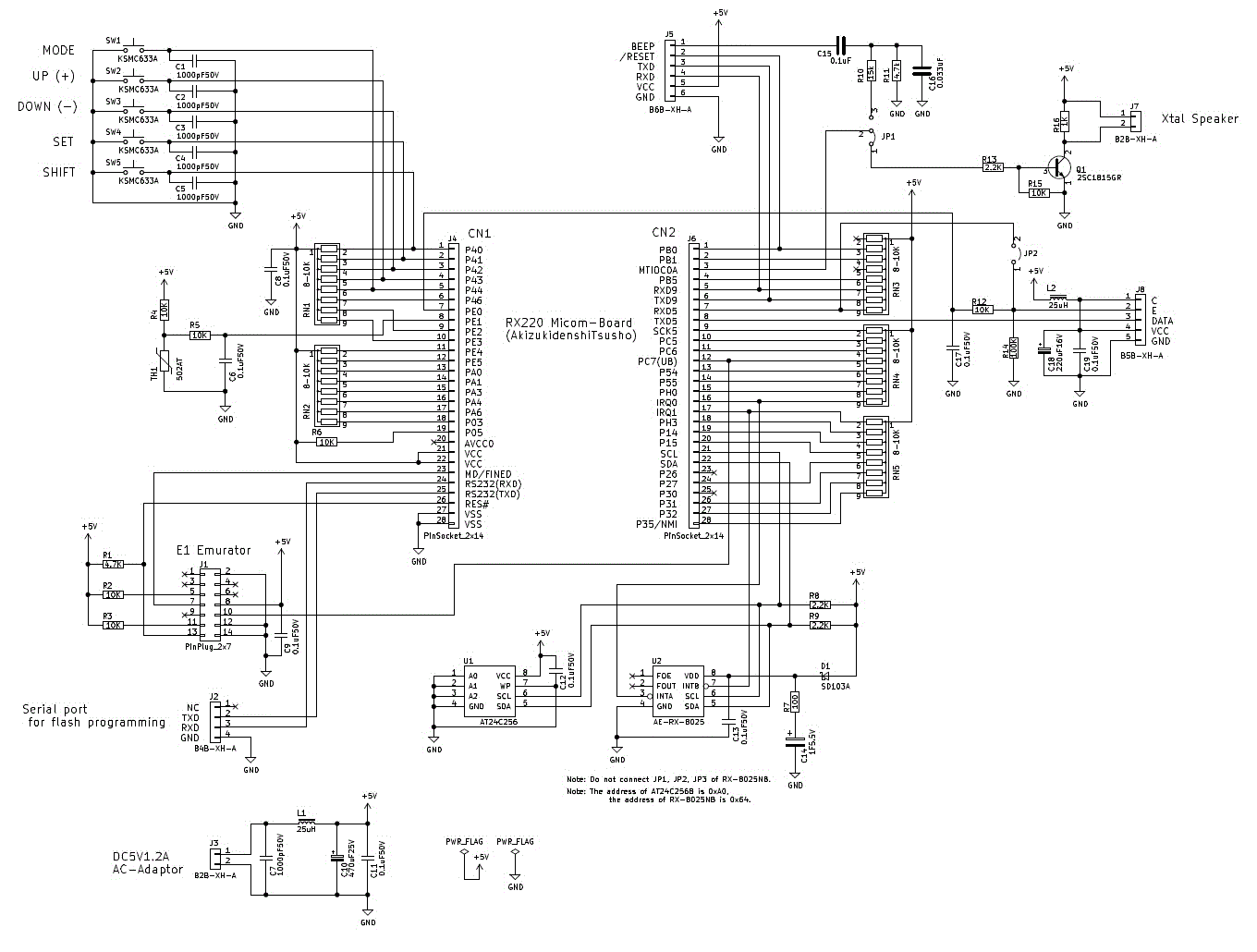
 下記に制御基板の回路図を示します。

  ・制御基板の回路図(CircuitDiagram_MainPCB)

 制御基板の回路は、次の点が元のフルカラー・デジタル時計の回路と異なっています。
 また、ジャンパー切り替えによって、ビープ音を従来と同じように圧電スピーカーで出力することも可能にしています。RX220マイコンボード(秋月電子通商製)を、ピンヘッダを使って差し込んで使用する点に変更はありません。
 ジャンパJP2について説明します。JP2は、製作したプリント基板をフルカラー・デジタル時計以外の用途に使おうとするとき、シリアルインターフェースSCI5の送信端子TXD5と共に受信端子RXD5を使えるように設けたものです。受信端子RXD5を外部(コネクタJ8の2番)で使いたいときは、フォトトランジスタに関係するR12,R14を実装しないで、JP2をショート状態にします。フルカラー・デジタル時計のように、RXD5を使わない場合はオープンのままにします。

4.基板の製作

 次の写真が製作したプリント基板です。
 当初は音声基板を別基板として考えていましたが、実装の手間を考えて1枚の基板としました。でも基板自体は、切断することで音声基板と制御基板を分離できるように※1してあるので、それぞれ別の用途にも使用可能です。
 制御基板は、ユニバーサル基板で作った元の制御基板と同じ寸法にしてるので、音声基板部分の固定ネジを追加すれば、そのまま取り付けられます。
 ※1.切断しやすいようにVカットやミシン目が入っているわけではありません。
製作したプリント基板
 次の写真は基板に部品を実装した様子です。音量は半固定抵抗(写真にある青い四角い部品)で調整できるようになっていますが、完成後は外から操作できないので、あらかじめ音声を聞いて設定しておく必要があります。
 電源ライン(+5V)にはかなりノイズが乗っていたので、気休めにトロイダル・チョークコイルを要所に入れてあります。写真で見える、ドーナッツ状のコイルがそのチョークコイルです。
 先の述べたように、基板を分離して別々に使用することができます。その場合に、基板間の接続をXHコネクタを使って行えるようにしてありますが、ここでは基板を分離しないので、コネクタを使用せずリード線で直接接続しています(写真に見える6色のジャンパー電線)。
部品を実装したプリント基板(正面)
部品を実装したプリント基板(斜め)
 下記に、コネクタおよび主要部品の位置を示します。
基板上の部品配置図
注:電気二重層コンデンサC14の+端子が、基板のGNDパターンに触れる可能性があるため、コンデンサ端子の下に絶縁テープを貼っています。

5.組み立て

 基板以外は元のままなので、基本的には基板を新しい基板に交換すれば終了なのですが、何点か変更箇所があります。
 まずスピーカです。次の写真(左)は、今回使用したΦ28mmの小型スピーカです。現状の圧電スピーカは、ケース裏面に両面テープで貼り付けていましたが、この小型スピーカは写真(右)に示すスピーカ取り付け板を使って、基板取り付け板の方に取り付けました。
使用した小型スピーカの外観 スピーカ固定金具

 このスピーカには取り付け穴がありますが、穴の周囲にスペースがないのでナットでうまく押さえられません。そこで下図のように、一部を削った樹脂ワッシャを入れて穴周囲の高さを調整して固定しました。
小型スピーカの取付方法解説図

 次の変更箇所は基板取り付け板です。下記に取り付け穴を追加した基板取り付け板の寸法図を示します。音声基板部分の固定穴とスピーカ取り付け板の固定穴を追加しています。

 ・基板取り付け板の寸法図(PCB_MountingBracket.pdf)

 次の写真は、新しい基板とスピーカを取り付けた内部の様子です。図面はありませんが、ケース底面に、スピーカ取り付け板を固定するビスの頭を逃がす穴が必要です。なお、スピーカがこの位置なのは、元々あった圧電スピーカ用のケースの穴を利用したためです。
 ちなみに、上部両サイドにある銅板は、上ケースをGNDに導通させるための手作りの接触板です。上ケースはアルミ製なので、シールド効果を期待した細工です(若干輻射ノイズがあるため)。
プリント基板と小型スピーカを取り付けた様子
 もう1つの変更箇所はキートップです。
 実はミスにより、スイッチの位置が従来の基板より約3mmほど基板の外側(上)方向に出過ぎていました。そのため、現状のキートップが使えず、上ケースも取り付けられない状況でした。
 そこで、下図に示すように、キートップの裏側にスイッチの突起部分(押される部分)を逃がす穴を開けました。突起部分が短いスイッチに変更すれば、キートップはそのまま使用できると思われますが、手持ちになかったためこのようにしました。
 ちなみに、このキートップは白色のプラバン(スチロール樹脂の板)を使って製作しました。
キートップの変更説明図
ホームページに戻るトップページに戻る前ページに戻る次ページに進む最終ページに進む
■■■ 注 意 ■■■
1.ここに掲載された内容(写真,図,表などを含む)の、全てまたは一部を無断で使用しないでください。
2.ここで紹介した手法(構造や仕組み,回路,プログラムなどを含む)を使用したことにより、問題や不利益が発生したとしても一切関知しません。
3.ここで紹介したプログラム例は、正常なコンパイルおよび正常な動作を保証するものではありません。