次の写真が製作した放香器です。放香器とは、人が近づくとファンが回って、芳香剤の香りを拡散するという装置です。ただし、製作した放香器には芳香剤は含まれないので、写真に見える平らな部分に芳香剤などを載せて使用します。
電源には乾電池を使っているので、家の中ならどこでも使うことができます。

2.使い方
使い方は簡単で、次の写真のように上に芳香剤を置き、スイッチを入れるだけです。人感センサーが人を検知すると、一定時間ファンが回り香りを拡散させます。
拡散といってもファンは小さなものなので、遠くまで広がるものではありませんが、ファンの音も小さいと思います。芳香剤の代わりに、香りのいい石鹸などを布に包んで置いても良いと思います。
ただし注意点として、芳香剤や石鹸を置くときは、上板にある空気吹き出し穴をふさがないようにします。上板の大きさはおよそ140mm×85mmなので、芳香剤の大きさはこの範囲内で吹き出し穴をふさがないものということになります。
使用できる場所は、屋内で普通に芳香剤を置くところ、つまり部屋の中や玄関やトイレなどです。ただ、湿気の多いところは避けた方が良いです。

3.人感センサーについて
次の写真が使用した人感センサーです。焦電型赤外線センサーと必要な回路が組み込まれた小さな基板に、ドーム型のフレネルレンズが取り付けられたものです。完成品になっているため、センサーまわりを製作する手間が省けます。

この人感センサーは、おそらく何かのバルク品なのでしょう、SainSmartというメーカーのSKU:20-019-157という型番らしいのですが、使用している制御ICのデータシート以外に詳しい資料が付属していないので、詳細は分かりません。ただ、主な仕様は秋月電子通商のWebサイトの商品説明ページに書かれています。
それによると、電源電圧は5V~20Vで消費電流は65μA(待機時)ということです。ドーム型レンズは120度の検知角度があり、検知距離も最大7mあるそうです。放香器に使うには少々広角だと思いますが、検知距離は半固定抵抗(Sx)で調整可能です。
人を検知するとOUT端子がON(OUT=3V)します。ONしている時間は半固定抵抗(Tx)で約8秒~15分以上に調整できます。といっても、放香器として使う場合は最短の約8秒で十分だと思います。
OUT端子がOFF(OUT=0V)すると、約2秒間検知が禁止されます。つまり、OFFは最低でも約2秒間あるということです。
なお、この人感センサーはOUT端子がONしている間に再び人を検知すると、ONの時間が延長されます(Retriggerable mode)。従って、人がセンサーの前で動いていたり、複数の人が行き来するようなところでは、長い時間ONしてしまうことがあります。
使用している制御ICの機能としては、OUT端子がONしている間の検知を無視する動作モード(Non-retriggerable mode)も選択可能ですが、この人感センサーは基板上の回路パターンでRetriggerable modeが選択されています。おそらく、このパターンを切断してNon-retriggerable modeを選択することもできると思います。
4.ファンについて
使用したファンは、Nidec(日本電産)のD02X-05TS1 02という、電子機器や半導体などを冷やすための小型DCファンのひとつで、大きさは25mm×25mm×10mmです。これも秋月電子通商で購入したものですが、人感センサー同様に詳細な仕様は不明です。
商品説明ページおよび貼られている銘板によると、電源はDC5V、消費電流50mAということです。今回、このファンを2個使用しています(次の写真)。

使用したファン(リード線を追加しコネクタを付けたもの)
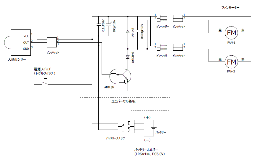
下図に放香器の回路図を示します。回路といっても、人感センサーの出力でファンを回すために、抵抗入りトランジスタとコンデンサなどが少しあるくらいで、簡単なものです。
電源は単三型アルカリ乾電池(LR6)を4本使いDC6Vとしています。そこで問題なのが、ファンの電源電圧です。電源はDC5Vということですが、使用可能な最大電源電圧がわかりません。
DC5V以外で使用すると壊れることも考えられるので、整流用ダイオードを直列に入れて電圧を落とし、DC5Vに近づけることにしました。トランジスタのコレクタに入っている整流ダイオード10EDB40はそのためのものです。
確認のため実測してみたところ、乾電池の電圧が約6.3Vのときファンの電圧は約5.3Vでした。

6.基板の製作
次の写真が製作した基板で、リード線などすべてつけて完成した状態です。1/10インチ(2.54mm)ピッチのユニバーサル基板を使い、コネクタは使わずリード線を直付けして簡略化しました。ただ、ファンの配線は作業のしやすさを考えて、ピンヘッダ/ピンソケットを配線に利用しています。
人感センサーの接続は3Pのピンソケットにリード線をつけて行いました。写真では見にくいかもしれませんが、ピンソケットのハンダ付け部分は熱収縮チューブで保護しています。
下図は、この基板の実体配線図です。製作する人は参考にしてください。写真では、トグルスイッチに当たるのを避けるために角が一部切り欠いてありますが、小さいスイッチなので切り欠かなくても大丈夫です。

