5-1.各部の名称
下記に、通信モニタの各部の名称を示します。

5-2.操作キーの名称と機能
下記に、操作キーの機能を示します。

6.使い方
6-1.インタフェース選択と設定
通信モニタの電源をONして少し待つと、次に示すようなメニューが表示されます。

メインメニュー一覧
| メニュー | 機 能 |
| Select Interface | モニタ対象のインタフェース選択 |
| RS232 Data Form | TTL,RS-232のデータ形式設定 |
| RS485 Data Form | RS-485のデータ形式設定 |
| SPI Data Form | SPIのデータ形式設定 |
| Trigger Function | トリガ機能に関する設定 |
| Display Option | 液晶表示に関する設定 |
メニューから目的の項目を▲▼キーで選択してENTキーを押すと、それぞれの設定画面に変わります。詳しい操作方法については取扱説明書をご覧ください。
6-2.モニタの実行
モニタは次の手順で行います。なお、データ形式の設定は内部に保存されるので、変更しなければ前回の設定が適用されます。
(1)通信モニタの接続端子とモニタするシリアル通信の信号線を電線(※)で接続します。
(2)メニューにある“Select Interface”で目的のインタフェースを選択します。
(3)“xxxx Data Form”のメニューから、そのインタフェースのデータ形式を設定します。(I2Cは設定できません)
(4)STARTキーを押すと、選択されているインタフェースとその設定に従ってモニタを開始します。
もし設定が、TTL,RS-232,RS-485のうちどれかのインタフェースで、かつ通信速度が9600bps以下であればモニタ中のデータを液晶ディスプレイに表示します。
モニタを終了したい場合はSTOPキーを、一時停止したい場合はPAUSEキーを押します。一時停止中に再度PAUSEキーを押すとモニタを再開します。
※あらかじめ、先にクリップを付けたモニタ用の電線を、モニタに必要な本数だけ用意しておく必要があります。この電線は、できるだけ短くするなどしてノイズの侵入に注意が必要です。
6-3.モニタデータの表示
DISPキーを押すと、内部メモリに格納されたモニタデータを液晶ディスプレイに表示します
下図はモニタデータの表示例です。

RS-232の表示例 SPIの表示例
このデータ表示、モニタデータ全体のどの辺を表示しているのかわからないのが欠点です。
6-4.使用説明書
ページの都合で詳しい使い方は省略しますので、興味のある人は下記の説明書をご覧ください。
・通信モニタの取扱説明書
7.パソコンでデータを読み込む
この通信モニタの表示は小さいので、見やすいとは言い難いものです。そこで、モニタデータをパソコンに読み込むソフトウェアを用意しました。
パソコンソフト“CMoniReader.exe”は、USBポートを使って通信モニタからモニタデータを読み込むソフトです。このソフトの詳細は後ほど説明します。

パソコンソフト“CMoniReader.exe”の画面
8.回路
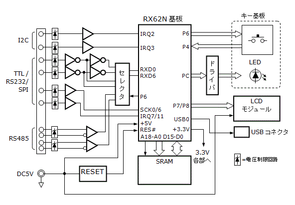
8-1.通信モニタのブロック図
下図は通信モニタのブロック図です。
RX62Nマイコン基板を中心にして、容易に作れるようにできるだけシンプルな構成としました。そのため、通信モニタとしての性能は高いものではありません。
マイコンに外付けされているSRAMはモニタデータを格納するためのものです。マイコン内部RAMだけでは不足なので、4MビットSRAM(256K×16bit)を外付けしています。このくらいの容量があればモニタとして使えるでしょう。
液晶ディスプレイ(=LCDモジュール)は8ビットパラレルインタフェースのものですが、マイコン外部バスには直結せず出力ポートに接続してソフトウェアによって制御します。
電源は外部のACアダプタからDC5Vを供給します。マイコン基板を含めてロジック部はDC3.3Vなのですが、LEDと液晶のバックライトにDC5Vを使うのでDC5V電源が必要です。DC3.3Vは、マイコン基板上にあるレギュレータの出力をそのまま利用しています。

8-2.通信モニタの回路
下記に通信モニタの回路図を示します。基板は、液晶ディスプレイを別にしてメイン基板とキー基板の2枚構成になっています。
通信モニタは受信のみなので、RS-485を除くすべてのインタフェース入力段に標準ロジックの74VHC14を使っています。そのため、TTL,RS-232といっても電気的特性はそれらの仕様と異なります。
RS-485は平衡型インタフェースなので、専用のインタフェースIC AMD3485(Analog Devices製)を使用しています。RS-485の終端抵抗は内蔵しないので、必要な場合は端子台にでも取り付けることにします。
アナログマルチプレクサ74HC4052は、TTL,RS-232,RS-485が同じシリアルポートSCI0,SCI6を使うため、その切り替えに使っています。
モニタデータ格納用に使用したSRAMは、256KB×16bitのCY7C1041DV33(CYPRESS製)という、アクセスタイム10nSの高速SRAMです。SRAMは、マイコンの外部アドレス空間(CS領域)のエリア7(CS7)に配置します。
液晶ディスプレイは、DC3.3Vで動作するSC2004CSWB-XA-LB-G(SUNLIKE DISPLAY製)という20桁×4行のキャラクタ液晶モジュールで、出力ポートでソフトウェア制御します。
マイコンのリセットには、三菱電機(現ルネサス エレクトロニクス)製のリセットIC M51957BLを使っています。ちなみにこの回路では、約4.5V以下でリセットされます。
・メイン基板の回路図
・キー基板の回路図